
沈阳科技学院是经教育部批准的全日制民办普通本科高校。学校始终坚持为党育人、为国育才,全面贯彻党的教育方针,落实立德树人根本任务,秉承“博学笃行、种德修身”的校训,牢固树立教学中心地位,扎实推进三全育人、五育并举,努力办人民满意的大学。学校紧紧围绕辽宁老工业基地新一轮全面振兴,积极面向化工制药、装备制造、新一代信息技术以及现代服务业,突出应用型办学定位,不断优化学科专业结构,形成了以工科为主,多学科协调发展、交叉融合的办学格局。学校已通过教育部本科教学工作合格评估,获批辽宁省硕士学位授予立项建设单位,在2025软科中国民办高校排名第81位。
根据学校发展需要,现面向社会进行公开招聘。
一、招聘条件
(一)热爱高等教育事业,具有较高的政治素养和良好的职业道德。
(二)遵纪守法,品行端正,尊重他人。
(三)具有较强的责任心、事业心和奉献精神。
(四)具有教书育人,管理育人,服务育人的思想。
(五)身心健康,性格开朗。
(六)有下列情况之一者,学校不予录用:
1.存在师德师风问题的;
2.曾因不胜任岗位工作或其他原因被原单位辞退的;
3.患有精神病和传染病或身体状况不适合从事高校教师岗位工作的;
4.曾受过各类刑事处罚或党纪、政纪处分的;
5.报名信息与实际情况不符,存在弄虚作假等问题的。
二、招聘类别及要求
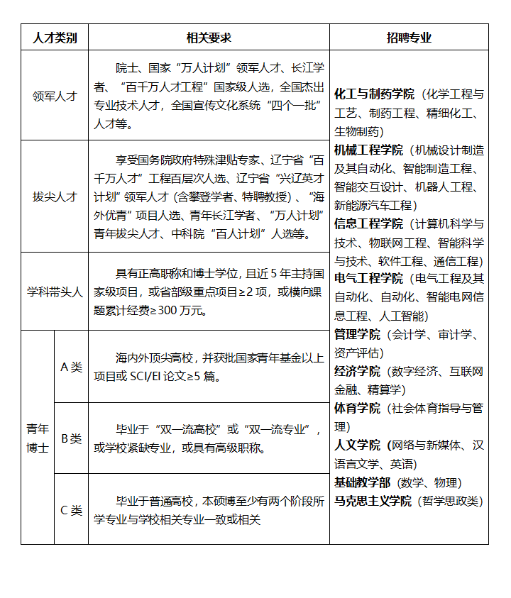
(一)高层次人才

(二)专任教师

(三)银龄教师:正职称、博士学位、年龄不超过63周岁。
(四)相关说明
1.学历要求:学历为全日制统招本科、研究生学历原则上为全日制学历;
2.专业要求:硕士研究生,本科和研究生阶段所学专业与应聘专业一致或相近;博士研究生,本硕博至少两个阶段所学专业符合专业方向要求。
三、福利待遇
(一)薪酬
1.领军人才、拔尖人才、学科带头人可一人一议;
2.青年博士:可直接校聘副教授;已取得副职称者校聘教授;享受安家费、科研启动基金、博士津贴等;
3.专任教师、银龄教授根据聘用岗位、学历、职称及工作经历结合学校薪酬政策确定工资标准。
(二)奖励
按照学校相关科研绩效奖励管理办法执行,依据科研成果兑现,奖励金额不设置上限。
(三)其他福利待遇:带薪寒暑假、免费班车、免费宿舍、免费早午餐、健康检查及各项福利待遇等。
(四)学校与聘用人员签订正式劳动合同,并按照规定缴纳五险一金。
(五)沈阳市配套人才政策:享受人才购房补贴,符合条件的博士毕业生可申领7万元、硕士毕业生可申领4万;在沈就业的高校毕业生,可享受36个月的生活补贴,博士毕业生每月2500元、硕士毕业生每月1200元。
四、招聘程序
(一)网上报名:符合报名条件和要求的应聘者需注册登录报名系统进行报名:http://wxt.syist.edu.cn:53222/zp.html#/signin。
注意:相关证件及证书需上传电子版扫描件并以证件/证书名称命名。
(二)学校将依据报名条件和要求对应聘材料进行资格审查,择优筛选并通过报名系统、邮箱或电话通知符合资质的人员参加招聘环节考核,未通过初审者不再另行通知。
(三)招聘程序包括资格初审、面试考核、试讲考核,对拟录用人员进行资格复审、健康体检等。
五、联系方式
(一)地址:沈阳市浑南区全运二西路30号
(二)学校官网:https://www.syist.edu.cn/
(三)联系人:王老师 电话:024-31969308 邮箱:syictky3710@126.com
注:本次招聘仅通过沈阳科技学院官方网站、官方微信平台发布招聘信息,通知形式为沈阳科技学院办公电话,不通过其他途径接收报名信息,报名人员请勿相信其他招聘渠道。
文章来源:http://www.syist.edu.cn/article/details/id/4233.html