
辽宁省交通规划设计院有限责任公司成立于1954年,现隶属于辽宁省交通建设投资集团,2003年改为国有科技型企业,2019年初完成混合所有制改革,成为股权多元化的有限责任公司,建立了以股东会、董事会、监事会、经理层“三会一层”为基础的现代化法人治理结构。现有职工700余人,拥有各类资质25项,其中包括公路全行业设计、轨道交通等10多项甲级资质,主要从事公路规划勘察设计咨询、公路养护、轨道交通、市政工程、综合运输体系规划等业务。多年来,设计院积极践行“创新致远、品牌卓越”的核心价值,认真贯彻综合交通、智慧交通、绿色交通、平安交通的勘察设计理念,用科技与智慧打造精品工程。
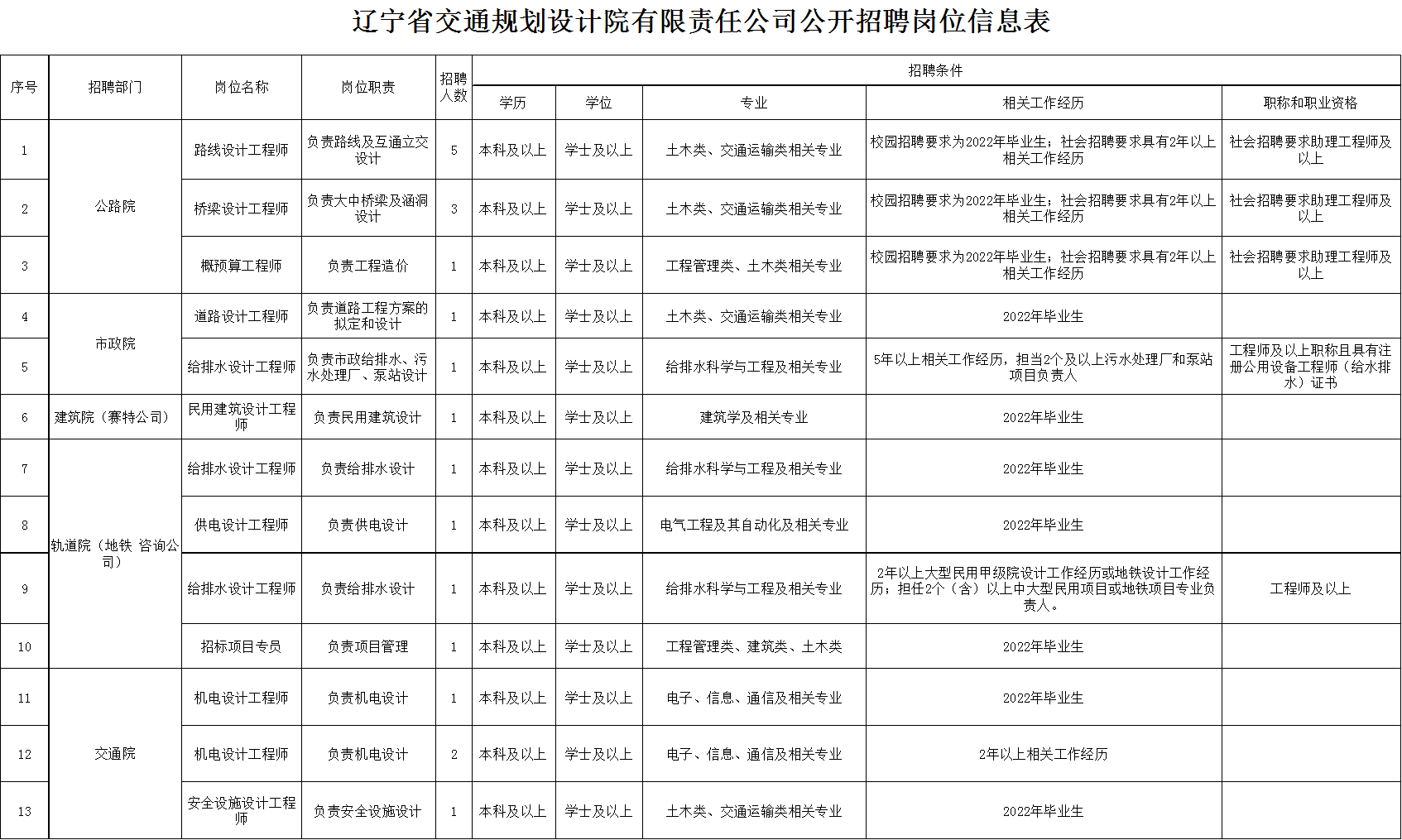
为满足业务发展需要,辽宁省交通规划设计院有限责任公司及下属公司拟面向社会招聘39名工作人员(具体岗位见《辽宁省交通规划设计院有限责任公司公开招聘岗位信息表》),现公告如下:
一、招聘的基本条件
具有中华人民共和国国籍;拥护中国共产党;年满十八周岁;具有良好品行;具有正常履行职责的身体条件和心理素质。
二、招聘的必备条件
(一)应聘者应具有岗位要求的学历条件。
(二)所学专业符合岗位需求。
(三)熟悉本岗位所需的法律法规和专业知识。
(四)能够熟练使用办公自动化软件和本专业常用软件。
(五)具有良好的职业素养和较好的沟通协调能力。
(六)应聘人员不得应聘聘用后即构成回避关系的招聘职位。
(七)应聘人员无违法违纪行为和不良记录。
(八)符合具体招聘岗位所需要的其他条件。
三、应聘程序
(一)报名
1、本次招聘采用网上报名方式,不接受现场报名,报名时间从招聘公告发布之日起至2022年4月30日;
2、应聘人员须将个人简历发送至设计院人力资源部邮箱:wangb0176_cn@sina.com。
(二)资格审查与面试
根据岗位任职资格要求及应聘者提交的应聘材料进行资格审查。设计院将通过电话、短信等方式通知审查通过者参加面试、未通过者不再另行通知。设计院根据招聘岗位的不同特点开展面试工作,并根据面试结果择优确定拟聘人选。
(三)考察
由设计院对拟聘人选进行资格复审及考察。
(四)体检
体检在指定医院进行,体检费用自理。
(五)公示
拟录用人选确定后,在辽宁省国资委门户网站、各高校官网平台、智联招聘平台进行公示,公示期为5个工作日。
(六)录用
企业对首次聘用人员实行试用期制度,试用期按有关规定执行。
四、注意事项
(一)应聘者应对所提供信息的真实性、完整性负责,如发现与事实不符的,公司有权取消其应聘资格。
(二)应聘人员应保持所留联系方式畅通有效,如因应聘人员通信不畅而引起的信息传递问题,由应聘人员本人负责。
(三)我公司对应聘信息将严格保密,不做他用。
(四)招聘公告的解释权归我公司所有。
(五)企业咨询电话:024-83738571。
附件:辽宁省交通规划设计院有限责任公司公开招聘岗位信息表
辽宁省交通规划设计院有限责任公司
2022年4月22日
【免责声明:本站所提供内容均来源于网络,国正不对其真实性负责。如涉及版权等问题,请联系我们立即删除】
