
外交部2025年度考试录用公务员专业能力测试和面试定于2月10日至14日在北京集中举行,并于2月8日至9日分批次进行心理素质测评。根据中央公务员主管部门2025年度考试录用公务员工作安排,现将有关事项公告如下:
一、入围人选
根据录用计划中确定的面试人员比例,按照公共科目笔试成绩由高到低的顺序,入围我部专业能力测试和面试的地区业务司、行政司、财务司职位的考生共507人(附件1)。
二、考试确认
上述职位考生须于2025年1月15日(周三)9:00至18日(周六)17:00登录外交部公务员考试报名确认系统(https://kaolu.mfa.gov.cn),确认参加考试。未按要求进行确认的考生,将被视为自动放弃考试资格。具体操作如下:
(一)请在电脑端登录系统(如登录失败,请尝试更换浏览器),用户名为考生身份证号(身份证号中的“X”统一为大写),密码为考生报名时所填手机号。登录后,请即修改密码并妥善保管。如手机号码变更,请尽快拨打外交部考录咨询电话,告知工作人员。
(二)按要求详细、准确、如实填写个人信息,撰写有关材料并提交审核(详见第六条“提交材料有关说明”)。
(三)考生提交信息后,我部工作人员将进行资格审查,给出审查意见并发送短信通知,请及时关注短信通知及审查状态。可通过查看系统主页面“当前状态”(页面左上方位置)或点击菜单栏“考试确认”项目下“资格审查列表”知悉当前状态。
(四)如考生放弃考试资格,须将本人手写并签名的放弃声明及身份证正反面复印件于1月18日17:00前传真到010-65966599。对未在规定时间发送放弃声明,无故不参加考试的,将通报所在院校(单位)并报中央公务员主管部门记入诚信档案。
三、考试安排
考试时间、科目和地点如下:

考试期间考生须全程携带我部专业能力测试和面试准考证。考生须于1月23日后根据短信通知登录考试报名确认系统,下载打印准考证,并根据准考证号查看具体考试安排。
四、有关要求及注意事项
(一)时间要求
1、心理素质测评:考生须严格按照批次安排,在本人测试批次开始前至少30分钟抵达测试地点。
2、专业能力测试和面试:考点将于考试前1.5小时开放检录,所有考生须至少提前40分钟进入指定地点候考。笔试直接进入相应考场候考;外语口试和面试须严格按照批次安排,先到候考室签到和抽签,听从调度人员指挥赴相应考场考试。考生进入考场前须经安检、存包等环节,请合理规划出行时间和路线,严格按照批次安排和有关时间要求抵达考场。笔试开考30分钟后未进入考场者、口试开考后未进入候考室者、面试开考前10分钟未进入候考室者,取消考试资格。
(二)需携带的文具和证件资料
1、考生参加各场考试均须携带公共科目笔试准考证、我部专业能力测试和面试准考证、身份证,应届毕业生还须携带学生证,择业期内应届毕业生还需携带毕业证和学历学位证书,在职人员还须携带工作证或所在单位出具的证明。
2、笔试时,请考生自备文具。使用黑色或蓝色墨水的钢笔或签字笔在试卷上答题。报考建筑学职位的考生须携带铅笔、绘图笔、橡皮、三角板或丁字尺、比例尺、圆规和必要的上色工具;面试时需携带报名推荐表等纸质材料,并在候考时提交(详见第六条“提交材料有关说明”)。
3、考生参加考试仅可携带上述文具、证件资料及饮用水入场,其他物品一律不得携带入场(如智能手表、手机、移动存储工具等电子设备、文字材料等)。
(三)考试纪律
1、所有考生均须完整参加我部心理素质测评及专业能力测试和面试,否则按照缺考处理。
2、请诚信参加考试,严格遵守考试纪律,自觉维护考场秩序,共同营造安全、规范、有序的考试环境。考试期间考生亲友等不得进入考点。
3、考生务必严格遵守保密要求,任何时候不得以任何方式泄露、散布或传播考试试题和考务组织等相关内容。作弊及其他任何形式的违纪违规行为将按照《公务员考试录用违纪违规行为处理办法》严肃处理,必要时追究法律责任。
五、考察和体检
有关职位参加面试人数与计划录用人数比例达到3:1及以上的,按照综合成绩从高到低的顺序确定入围考察人选。比例低于3:1的,考生面试成绩应达到其所在面试考官组使用同一面试题本面试的所有人员的平均分,方可进入考察。考察人数与计划录用人数比例为1.3:1。
我部将按照《公务员录用规定》等有关要求,集中安排进入考察范围的考生在中央机关公务员录用体检指定医疗机构体检,具体安排另行通知。
六、提交材料有关说明
请如实撰写,并确保提交的材料真实可靠,如发现提供虚假信息或隐瞒有关情况,将终止录用程序或取消录用资格。
(一)通过考试报名确认系统提交材料
考生须在系统相应位置提交《自述》,有赴国(境)外经历人员还须提交《曾赴国(境)外经历的情况说明》(有关要求及范例见附件2)。考生须提交报名推荐表(样式见附件3),根据表格要求由相关负责人签字并加盖公章后扫描上传,原件需在面试候考时提交。
(二)面试现场提交材料
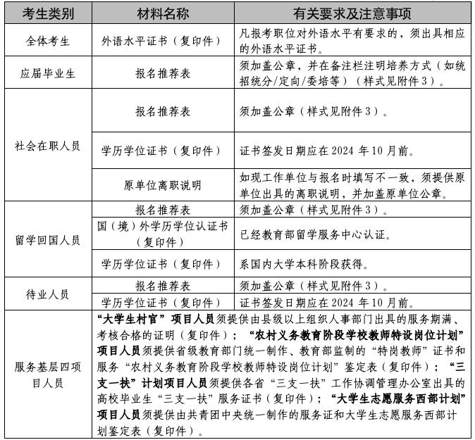
考生需在面试候考时提交下列材料。其中,材料要求为复印件的,须现场出示原件,复印件上由本人亲笔签名。具体材料如下:

七、联系方式
外交部考录咨询电话:010-65966598、010-65966358(接听时间:资格复审和考试期间上午08:00-11:30、下午13:30-18:00),传真:010-65966599,电子邮箱(仅用于接收指定材料,不用于考录咨询):gbs_kl@mfa.gov.cn。
附件:
1、入围考生名单及各职位更低分数线
2、撰写《自述》、《曾赴国(境)外经历的情况说明》有关要求及范例
3、《2025年中央机关及其直属机构考试录用公务员报名推荐表》
外交部干部司
2025年1月15日
撰写《自述》、《曾赴国(境)外经历的情况说明》有关要求及范例.wps
《2025年中央机关及其直属机构考试录用公务员报名推荐表》.wps
文章来源:https://www.fmprc.gov.cn/web/wjb_673085/gbclc_603848/tzgg_660725/202501/t20250114_11533598.shtml
