
大连市普兰店区第二人民医院因业务发展需要,面向社会公开招聘劳动合同制专业技术人员10名。现将有关事项公告如下:
招聘条件及岗位
(一)具有中华人民共和国国籍;
(二)拥护中华人民共和国宪法;
(三)具有良好的品行;
(四)具有岗位所需的专业和技能条件;
(五)具有正常履行职责的身体条件;
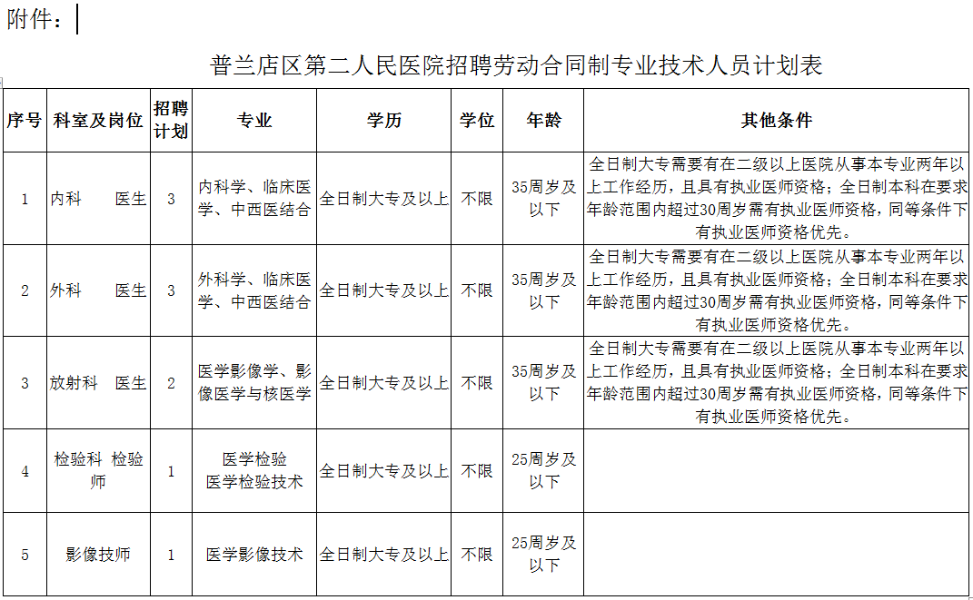
(六)具有岗位所需要的其他条件(详见附件1《普兰店区第二人民医院招聘劳动合同制专业技术人员计划表》)。
有下列情形之一的不得应聘:受到党纪、政纪处分期限未满或者正在接受纪律审查的人员;受刑事处罚期限未满或者正在接受司法调查尚未作出结论的人员。

招聘程序
(一)向社会公开发布岗位招聘信息;
(二)应聘人员需在普兰店区第二人民医院现场或网上报名;
(三)笔试:在“普兰店区二院”公众号公布笔试成绩确定面试人选;
(四)面试;
(五)体检;
(六)公示;
(七)录用。
组织报名
(一)报名方式:采取现场或线上审核报名的办法进行。
(二)报名时间:2023年10月9日-2023年10月22日,
07:30——16:30(线下报名公休日除外)
(三)报名地点:大连市普兰店区第二人民医院。
详细地址:大连市普兰店区皮口街道西山街202号。
(四)报名程序:
1.线下报名:
(1)报考人员填写登记表(下载附件2报名登记表),并携带本人《居民身份证》、毕业证(学历学位证书、学信网学历认证)、执业资格(职称)证书、专业技术资格证书等相关资料原件、复印件到普兰店区第二人民医院四楼408室报名。
注:登陆“中国高等教育学生信息网”(网址:http://www.chsi.com.cn)下载“教育部学历证书电子注册备案表”
2、线上报名:
将线下报名中所涉及到的报名材料原件分别扫描成PDF格式,压缩成一个压缩包文件(不大于10MB),压缩包文件及邮件标题以“应聘岗位+姓名+学历”命名,发送至137887862@qq.com,简历投递成功,邮箱回复收到。
3、咨询电话:0411-83406062、13591382939。
组织笔试与面试
(一)组织笔试
1.笔试内容:报考临床医生及其他卫生专业技术人员笔试内容为相关专业知识,试卷满分100分。
2.笔试时间、地点:另行通知。
3.笔试要求:笔试以闭卷的方式进行。报考人员应按照通知时间和地点参加笔试,参加考试时,必须携带本人《居民身份证》、《准考证》。
4.笔试合格的人员,按笔试成绩从高分到低分以所报岗位招聘人数2:1的比例拟定面试入围人员,最后一名人选笔试成绩并列者,均视为拟定面试入围人员。对笔试后岗位应聘人员未达到相应比例要求的,笔试成绩合格者均为面试入围人员。
(二)组织面试
1.面试办法:面试考试形式为相关知识问答。
2.面试内容:面试主要考察报考人员适应实际工作岗位要求的专业知识和实践技能以及综合分析、举止仪表、语言表达等方面的综合素质和能力,面试满分为100分。
3.面试要求:报考人员参加面试时,须提供本人《居民身份证》,证件不合格者,不得参加面试。面试开始后,迟到的报考人员不允许进入考场。面试成绩当场公布。
(三)考试总成绩:考试总成绩为100分,应聘人员的总成绩按照笔试、面试成绩权重计分法计算,其权重为5:5,考试总成绩=笔试成绩x50%+面试成绩x50%,依据考试总成绩,从高分到低分按招聘人数1:1的比例确定拟录用人员;总成绩并列者,按笔试成绩由高分到低分确定拟录用人员。如再次出现成绩并列另行加试。
面试结束后,报考人员通过“普兰店区二院”公众号查看总成绩、拟定录用人员。
组织体检
拟定录用人员按照规定时间到二级以上医院进行体检。体检标准参照《公务员录用体检通用标准(试行)》(国人部发〔2005〕1号)、《关于修订〈公务员录用体检通用标准(试行)〉及〈公务员录用体检操作手册(试行)〉的通知》(人社部发〔2010〕19号)、《公务员录用体检特殊标准(试行)》(人社部发〔2010〕82号)等有关政策规定执行。因体检不合格而产生的招聘岗位空缺,按照本岗位成绩依次递补。
进行公示
拟录用人员名单在“普兰店区二院”公众号进行公示,公示期7天。如有异议或相关事宜查询,联系电话:0411-83406062。
录用
公示期满且无异议的,按有关规定完备用人手续,见习期(3个月)满考核合格后订立劳动合同;在职的报考人员在签订劳动合同时,应提供与原单位解除或终止劳动(聘用)合同的相关证明。
文章来源:https://mp.weixin.qq.com/s/fjP8NVZJtO0PX6DSo5BeAQ