
一、公司简介
国网辽宁省电力有限公司(以下简称"公司")成立于1999年,是电网有限公司的全资子公司,以建设运营辽宁电网为核心业务,供电营业区域覆盖全省。截至2024年底,公司资产总额达到1475.58亿元、同比增长6.93%,售电量2250.21亿千瓦时、同比增长1.52%,营业收入1397.77亿元、同比增长0.34%,公司和电网发展迈出坚实步伐。
公司以习近平新时代中国特色社会主义思想为指导,以习近平总书记重要讲话和指示批示精神为根本遵循,深入贯彻党的二十届三中全会精神,在电网有限公司党组坚强领导下,全力服务辽宁全面振兴新突破,坚持问题导向和系统观念,守正创新、破立并举,进一步全面深化改革,加快构建新型电力系统,奋力开创公司和电网高质量发展新局面。
二、招聘条件和需求信息
(一)招聘范围
1.电工类:2025年应届大学专科及以上学历毕业生。
2.非电工类:2025年应届大学本科及以上学历毕业生。
(具体详见需求信息)
(二)招聘条件
1.政治表现好,具有良好的道德品行;诚实守信,有较强的事业心和责任感;遵纪守法,无不良记录。
2.身体健康,具有正常履行岗位职责的身体条件;符合公务员录用体检标准;符合设备运检、电气试验、电力登高作业等特殊岗位需求。
3.在报名考生充足的情况下,优先审核具备以下条件的毕业生:取得大学英语考试四级、(或省级)计算机考试二级及以上水平的大学本科生;取得大学英语考试六级、(或省级)计算机考试三级及以上水平的硕士或博士研究生。
4.截至2025年6月30日,专科生年龄一般不超过23周岁、本科生年龄一般不超过25周岁、硕士研究生一般不超过28周岁、博士研究生一般不超过33周岁。
5.未与其他单位签订就业协议的毕业生。
6.按照"主干专业优先、紧缺急需专业优先、高层次人才优先、艰苦困难地区单位优先"的原则,具有以下条件的,在同等条件下予以优先考虑:
(1)申请工作时,志愿选择国网辽宁省电力有限公司的毕业生,选择艰苦偏远地区的毕业生;
(2)在校期间成绩优异,综合素质高,获得校级及以上三好学生、学生干部等称号的毕业生;
(3)取得相应专业职业资格证书,具有较强岗位胜任能力的毕业生;
(4)同等条件下,退役军人优先录用。
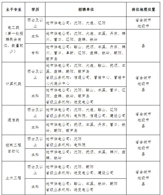
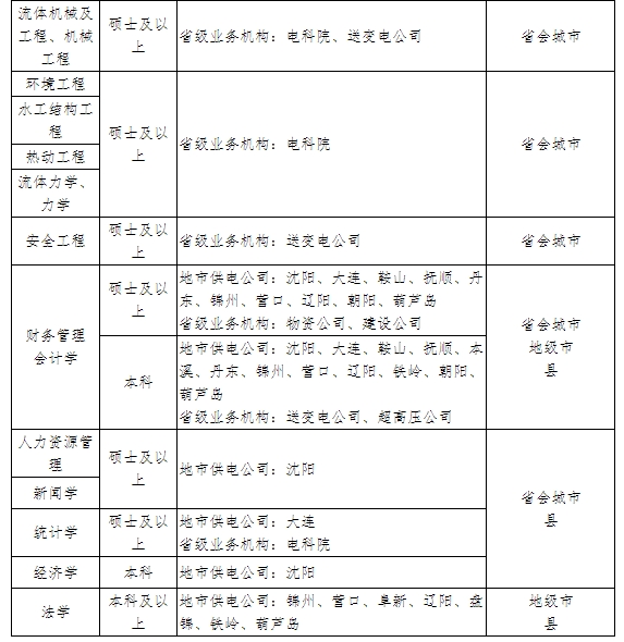
(三)需求信息


说明:
1.本批次预计招聘130人,最终招聘数量将根据上级单位核定情况相应调整。
2.毕业生在提交报名前,建议向报考意向单位咨询本人专业、学历等是否符合该单位招聘岗位需求,因本人不符合该单位招聘条件仍提交报名而导致资格审核无法通过,后果由本人自负。
三、招聘安排
(一)发布公告
在电网有限公司人力资源招聘平台发布招聘公告。报名时间自发布公告之日起,至2025年2月28日止。届时报名系统将自动关闭,请毕业生提前做好报名工作。
(二)应聘报名
电网有限公司人力资源招聘平台(以下简称"招聘平台"),是公司招聘信息发布、应聘报名的渠道,毕业生必须通过招聘平台报名,未在招聘平台报名的人员,视为放弃。毕业生须如实准确填写个人应聘信息,所填信息与实际情况不符的,一经查实,取消应聘考试及录用资格。
1.毕业生需在招聘平台注册,所填写学校名称、专业名称、身份证信息等必须与学籍验证报告完全一致。相关信息提交后不能更改,请仔细检查后提交。
2.根据中国高等教育学生信息网(以下简称"学信网")所提供的学籍在线验证报告,填写学籍验证码,学籍验证报告有效期须延续至2025年7月30日之后。
3.上传应聘材料。毕业生在提报应聘单位时,应同步上传个人全部应聘材料,避免分次上传。须确保本人应聘材料能够正常打开、显示清晰。因材料上传不完整、不清晰、不能正常打开或未按要求填报所导致的后果,由毕业生本人承担。上传材料应包括但不限于:加盖学校公章的就业推荐表、加盖学校公章的成绩单、计算机和英语等级证书、各类获奖证书、学籍验证报告,有多段高等教育经历的毕业生须上传自大学专科(本科)起的毕业证、学位证、加盖学校公章的成绩单及学籍验证报告;境外留学生须上传成绩单,包含院校、专业、就读起止时间等关键学历信息的Offer及加盖翻译公司公章的翻译件,已取得教育部学历认证的上传学历认证书,未取得教育部学历认证的上传在读证明及加盖翻译公司公章的翻译件。
上述材料分类上传后,须将各类材料合并为1~2个PDF格式文件,命名为"报名材料汇总1、2"上传,缺少该汇总材料的,不予审核。
4.填报应聘单位。毕业生填报志愿数量不超过3个省级单位,每个省级单位意向不超过2个所属单位。具体填报要求以电网有限公司2025年招聘高校毕业生公告为准。
5.已参加公司提前批招聘的毕业生,与用人单位达成招聘意向后,须根据用人单位具体通知,在招聘平台上志愿报名该单位,否则已达成的招聘意向作废。
(三)资格审查
公司对毕业生进行资格初审,并通过招聘平台和手机短信通知资格初审合格的毕业生。毕业生本人须携带相关资料按时参加现场资格审查,合格者领取准考证。毕业生收到通知后,在规定时间内登录招聘平台,点击确认或者放弃参加考试。请毕业生务必保持报名时填写的手机畅通,否则后果自负。未通过资格初审的毕业生,恕不另行通知。
(四)招聘考试
招聘考试分为笔试和面试两部分。笔试时间和地点以公司在招聘平台发布的考试通知为准。
公司通过招聘平台和手机短信两种方式通知参加面试的人选。具体面试安排(地点、时间等)以公司在招聘平台发布的面试通知为准。
(五)公示拟录用人选
确定拟录用人选后,公司将在招聘平台公示拟录用人选名单。
四、其他要求
1. 专业相符。毕业生必须获得应聘专业要求的毕业证书和学位证书,严禁专业、学历、学位等信息造假行为,一经发现,取消应聘考试和录用资格。
2. 入职审查。毕业生必须持毕业证、学位证原件按期报到。入职前,公司将核实毕业生专业、学历等信息,对于信息不符、未如期报到、不能提供相关证书的毕业生,将不予接收。
3. 上岗要求。毕业生入职后,应服从录用单位的岗位安排,且执行电网有限公司关于新入职员工生产一线工作更低年限政策规定。
4. 特别提示。公司不组织任何形式的考前培训班,任何针对公司招聘的辅导班、考试材料、复习资料,均与公司无关。公司招聘过程中不收取任何费用,请广大应聘者提高警惕,防止受骗。发现冒用公司名义发布虚假信息的,可直接向当地公安机关报案。对应聘者因虚假招聘造成的损失,公司不承担任何责任。对发布虚假招聘信息的个人和机构,公司保留追究法律责任的权利。
五、联系方式
电话:024-23145435 邮箱:gwlndl2023@163.com
邮寄地址:国网辽宁省电力有限公司人力资源部(辽宁省沈阳市和平区宁波路18号)
邮政编码:110006

国网辽宁省电力有限公司
2025年2月17日
文章来源:https://zhaopin.sgcc.com.cn/sgcchr/static/unitPart.html?bullet_id=0cae9632d83b4c5188479ee3428644f5&particulars=true